合商会资源下载网

淄博市人民政府办公室关于加强房地产开发项目建设条件意见书管理工作的通知 PDF资源免费获取

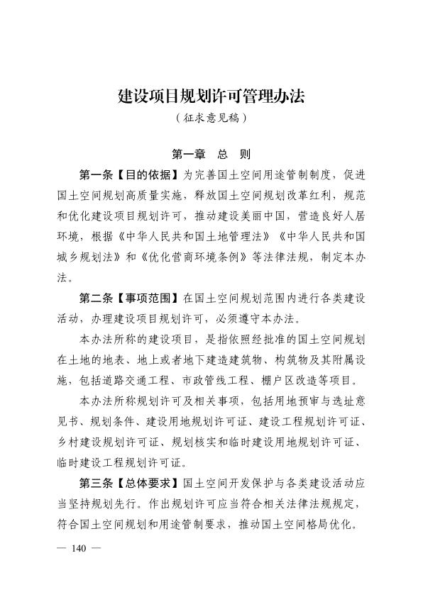
淄博市人民政府办公室关于加强房地产开发项目建设条件意见书管理工作的通知
收集不易,贡献一点爱心吧! 支付5元查看

 淄博市人民政府办公室关于加强房地产开发项目建设条件意见书管理工作的通知
加v信 免费获取gss789852获取文件  淄博市人民政府办公室关于加强房地产开发项目建设条件意见书管理工作的通知
 淄博市人民政府办公室关于加强房地产开发项目建设条件意见书管理工作的通知

本文链接:http://www.heshanghui.cn/biaozhun/12/481.html

版权声明:请到主题配置中心输入文章版权声明