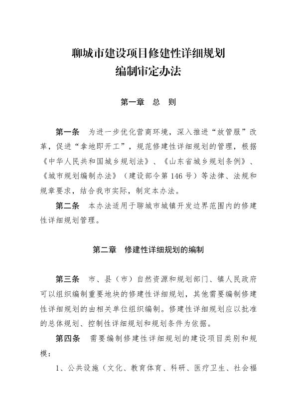
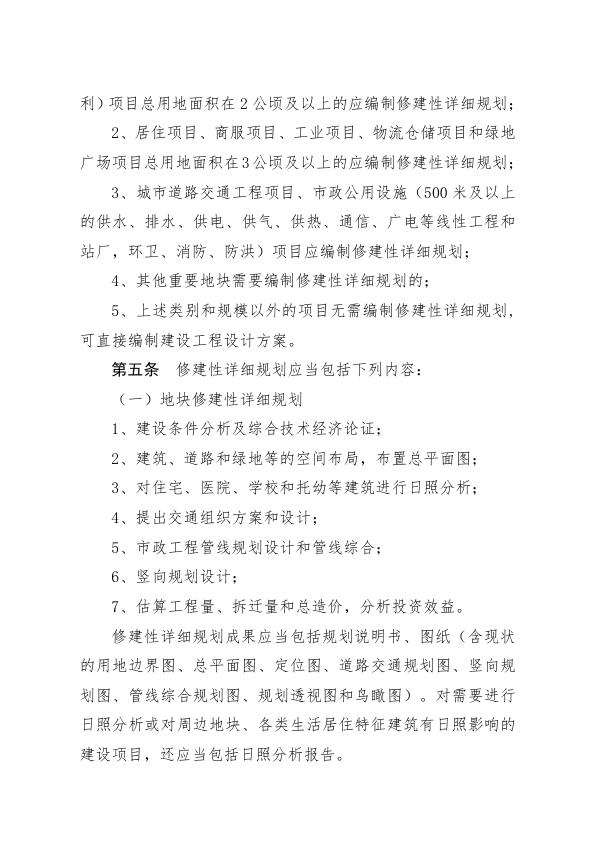
本文链接:http://www.heshanghui.cn/biaozhun/12/576.html
版权声明:请到主题配置中心输入文章版权声明
上一篇:中国建筑史第六版潘谷西 中国建筑工业出版社 电子版PDF一键下载
下一篇:15建筑工程施工发包与承包计价管理办法-文字版 免费PDF资源库
对违法建设能否采取改正措施消除对规划实施影响的判断 电子版PDF一键下载
医道日用纲目 电子版PDF一键下载
车库建筑设计规范JGJ100-2015 无需注册,PDF直下
医家千字文 热门PDF合集下载
伤寒类证 免费PDF资源库
热门排行
热评榜单
随机文章